忍者ブログ
順調なら週1ペースで更新します。コメントいただければ嬉しいです。 拍手コメなら次回の更新時に、commentなら適宜お返事します。 どちらでもお好きな方を選んでください。
カレンダー
01 2026/02 03
S M T W T F S
1 2 3 4 5 6 7
8 9 10 11 12 13 14
15 16 17 18 19 20 21
22 23 24 25 26 27 28
リンク

このブログのスクリーンショットには、以下のサイト様の素材を使用しています。 画像から抜き出しての二次利用は、おやめください。

チョコミントの木
臼井の会
JUNKIE Junk Shop
はじめてのウディタ挫折して再び
アトリエそらくじら
rinnest
たからじま
Ty.com
白螺子屋
エトリエ
CUBE
RPGドット
アトリエ・ピッケル
Loose Leaf
とらねこさんの小屋
最新コメント
[10/23 ぶちょー]
[03/28 ぶちょー]
[01/06 cocotori]
[09/06 ぽてふら]
[08/27 えあてき]
プロフィール

HN:cocotori
ストーリー中心のRPGを中心に作っています。目新しいものではありませんが、ちょっと笑えて元気になれる、そんなゲーム目指して奮闘中。
代表作:エレメンティア・メンバーズ、たゆたう想いのフーガなど
ゲームのDL方法は、サイトの方をご覧くださいませ。

ブログ内検索
[1]  [2]  [3]  [4]  [5]  [6]  [7]  [8]  [9]  [10

[PR]

×

[PR]上記の広告は3ヶ月以上新規記事投稿のないブログに表示されています。新しい記事を書く事で広告が消えます。

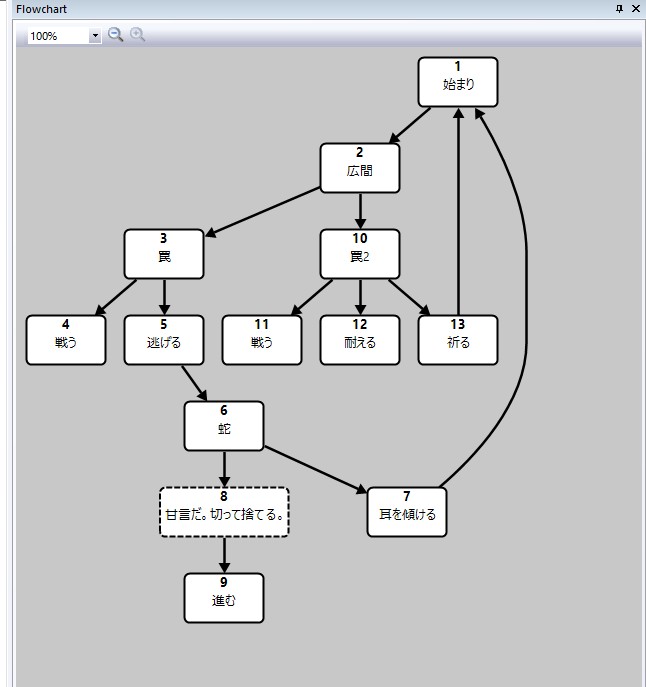
ソーサリアン:シナリオ考案中


 ソーサリアンText、次なるシナリオの考案中でございます。
 テキストベースのシナリオとはいえ、
 単なる読み物ではなくゲーム性をもたせたいんですよね。
 
 いろいろと考えています。
 
 あ、このブログ読んでくれてる方はご存知かと思いますが
 ソーサリアンTextという企画に参加、シナリオの執筆をしています。
 
 すでに何作が公開されていますので、
 遊んでくださいね。
 
 
 
 --
 今日のお題:選択肢について
 
 手っ取り早くゲーム性を出すのに、選択肢はよく使われますよね。
 サウンドノベルにも、選択肢を使って
 幅をもたせてるものがたくさんあります。
 
 でも、いざ自分でつくろうと思ったとき、結構難しいなと感じたので
 考えたことを書き出しておこうと思います。
 
 ・選ぶことで、プレイヤーは何が楽しいのか?
 選ぶってなんだろなって思って。
 例えば、選択肢A、B、Cがあって、
 正解がAだけなら、B、Cに意味はなく、
 プレイヤーは選ばされているだけだなと。
 
 その場合は、「選ぶ」ではなく、「見抜く」にしなければならない。
 正しい答えを、自分で見抜いた、ってところに
 面白さをもたせるようにしたいですね。
 
 別のやり方では、どれを選んでもよかったり、
 実質の正解はひとつでも、
 他の選択肢を選んだときの反応が面白くて、
 ついつい見たくなるタイプの作り方。
 そういう、演出で魅せるのも面白そうですよね。
 
 
 拍手へのお返事
 
 >名前が短いさん
 認めたなーーッ 名前が短い・・・!
 
 ほんと、いつもありがとうございます。
 時期を逃したなんて、全然そんなことないです。
 お祝いの言葉はいつもらっても嬉しい・・・
 ありがとうございます・・・いつもいつも・・・
 名前が短いのでどなたかは存じませんが、
 ほんとになんだろ、
 戦友のように感じさせてもらってます。
 
 ここからは独り言なんですが、
 おしばな物語、最高でした。
 ノリとか勢いに逃げずに、
 丁寧に丁寧に描かれた物語は重厚な小説を読ませてもらってるような
 素敵な体験でした・・・
 落ちぶれて負け犬のように扱われることの悔しさ、
 貴族すらも、ふとしたことで凋落してしまう恐ろしさ、
 モリスとふれあい、少しずつ、でも確かに変わっていくルカーヒ。
 スタルウェブの頑固で粗暴で、
 でも彼にできる精一杯で妹を守ろうとするその愛。
 最高の体験を、ありがとうございます。
 
 
 --
 今日の一枚
 
 
 分岐を製作中・・・分岐すればするほど、
 制作する自分の首を締めるのだ。ぐえっ

拍手[3回]

PR

ノベルゲーム:「クラウンワークス虚実概論」感想


 普段自分の創作のことしか書いてないブログですが、
 3億年ぶりに人様のゲームの感想でも書いてみたいと思います。
 
 今回紹介したいのは、
 「クラウンワークス虚実概論」っていうゲーム。
 
 ものすごく好きなゲームで、わたし一人で楽しませてもらうのは
 とてももったいないので、誰か一人にでも広まってくれたらいいなと思って
 感想を書いてみることにします。
 
 内容紹介という性質上、ささやかなネタバレを含みます。
 知ってしまってもほとんど問題無いレベルのものに抑えるようにしますが、
 事前情報なくプレイしたいという方は気をつけてくださいね。
 
 
 --
 今日のお題:クラウンワークス虚実概論の感想
 
 ※基本情報
 ・分岐ありノベルゲーム
 ・製作中。4章まで公開。(2018/11/3現在)
 ・プレイ時間4~5時間/章。だんだん長くなるかも。
 ・入手先はコミケ、DLサイトなど。
 ・作者:Closed Circle様
 
 
 ※どんなゲーム?
 
 精神医学、脳科学にまつわる要素をふんだんに扱い、
 魔術師や神などのオカルト要素もたくさん出てくる、
 ときに難解でときに怪しさ満点の耽美な雰囲気のあるノベルゲームです。
 
 
 ※脳科学?
 
 わたしは詳しくありませんが、作者さんによると
 創造のものではなく、全て実際のものを扱っているようです。
 
 ・トラウマを克服するためのカウンセリングが出てきます。
 ・権威ある存在に命令されると、
  人はどこまで致命行動をなしうるかという実験が出てきます。
 ・解離性障害の話が出てきます。
 
 それぞれが、単なる名前として出てくるのではなく、
 実際のエピソードとして出てくるので
 学術的な好奇心的にも、感情的にも面白いです。
 
 
 ※魔述?神?
 
 クラウンワークスを支える大きな柱の一つ。
 この世には神(イデア)と呼ばれる人外の存在が跋扈し、
 日々、世界をサンプルにして実験を繰り返しています。
 
 その神と契約することで、人は魔述師(クラウンワークスの世界では、魔術ではなく魔述)
 となります。
 超常現象を起こすことができるようになり、
 身体的にも超回復が可能になるなど、変化が起きます。
 
 一般人に紛れた、魔述師同士の戦いがこのゲームの魅力です。
 
 
 --

 cocotori的おもしろポイント
 

 ※関係性が危うくて、尊い・・・!
 
 主人公も魔述師になるのですけど、
 契約する神との関係は決して良好ではなく、むしろ危険なまでに険悪。
 ただその神にも弱みがあって、場合によっては手を取らざるを得なく、
 周りにばれないようにその関係を維持するのが、見ていて
 とても危うく、ドキドキします。
 
 もうひとり、幼馴染が出てきますが、こちらも魔述師。
 ほぼ完全無欠、冷徹にも見える彼女ですが、
 主人公のことは信頼しており、主人公もまた多大な信頼を寄せる相手。
 
 ただ、お互い負い目があり、
 簡単にそんなことを口に出せない関係。
 詳しくは話せませんが、命を奪おうとしたり、
 傷つけたりもしないといけない
 (誰かに命令されて、ではなく)
 状況が、その関係性がとても尊く感じます。
 たまに発生する、遠く離れていてもお互いを信じ戦うその姿が
 とても素敵です。
 
 
 
 
  
 
 ※真面目に大ふざけ
 
 文体や話の雰囲気はかなり真面目です。
 じゃあ退屈かいうととんでもない。
 真面目くさってとんでもないギャグを放り込んでくるから
 油断ならない・・・
 cocotoriはそういうの効く・・・
 
 ・捕虜を取るシーンがありますが、
  主人公がツナ缶狂いなので捕虜にもツナ缶づくしの料理を振る舞い、
  虐待かと仲間に心配されます。 
 ・アイスクリーム屋に、ストリートファイター2の地獄車みたいな姿勢で
  入店する羽目になります。しかも男女のペアで。 
 ・ロッカーから出てこずに歩き回る学友がいます。

   


 ゲームスタイルは選択肢・分岐ありのノベルゲームです。
 選択肢がふんだんに出てきて、バッドエンドもたくさんあります。
 選択肢の多くはどちらが正解か事前判断の難しいものですが、
 それもそのはず、バッドエンドも含め、すべてのルートを見ることで
 初めてストーリーの全容が見えてくる作りになっています。
 
 分岐ありと言いましたが、すべてのバッドエンドを見ないと
 最後の正解ルートに進めないため、実質一本道とも言えるでしょう。
 
 
 ともかく、面白いのでぜひ遊んで・・・と言いたい作品です。
 1年に1章ずつくらいのペースで更新されてて、
 今、同じ時を生きるこの瞬間に公開に立ち会えたというのが
 とてもうれしくて。
 完成まで応援したい、ゲームです。
 
 
 好きすぎたので、イラスト描いてみたりしちゃったりして。

拍手[4回]

エレメン:今後の予定(というほどでもない)


 エレメン公開を終えてはや二週間。
 まずニュースが一つ。500DL超えました!
 
 ありがたや。このペースでいったのは初めてかもしれません。
 新着マジックがなくなるので、今後はほとんど増えないと思いますが。
 
 今回面白いなと思ったのが、
 感想や反響はほぼ0に近いのに、
 それでもダウンロード自体はあること。
 なんというか、(感想とかを明示的にいただける人たちと)層が違う。
 そんな印象を受けました。
 

 10/27追記:
 この時点でクリア報告と感想、1件頂いてました。
 ありがたや・・・!
 ほんとうに、生きる励みになります。
 )
 
 創作って一生懸命作ったものだから反響が欲しくなるけど、
 仮になかったとしても、必ずしも無視されてるわけではなくて。
 遊んでくれて、もしかしたら楽しい、って思ってくれる人がいるかもしれない。
 そう信じて作る強さも必要なんだろうなって思います。
 とはいえ、盲信、ではいけないと思いますけどね。
 誰かやってくれるだろう、とただ口をくわえて待っていても仕方ない。
 宣伝を頑張ったり、
 面白いって何かをちゃんと考えて、それに近づけていけるように頑張りたいです。
 
 ちなみに感想は嬉しいので、遊ばれた方は
 何かしら伝えてくれると嬉しいです!
 
 
 --
 今日のお題:今後の予定
 
 正直まだ全然次のことなんて頭が働いてないのですけど、
 箸休め的に考えてみるのもいいでしょう。
 
 まずは直近で、ソーサリアンTextで動きがあります。
 一応年末予定。何かしら公開できたらと思いますので、
 期待していてくださいね!
 えっっcocotoriさん年末ってもうすぐの話ですけど
 もう作り始めてるんですか流石ですね――んなわけないでしょ
 これからですよ、もう。
 やべえ、間に合うかな。が、がんばります。
 
 
 お次はゲームの話。
 何作りましょうね。長編はしばらくいいかな。
 1,2時間でできるやつ。
 テーマは前々からいくつか候補があって、
 
 ・勇者もの
  落ちぶれ勇者と盲信の少女
  魔の勇者
 
 ・doll tale side C
  今一度、最強の人形物語を作りたい

 ・ドロイドさん
  ゲームにまとめたい。ティラノとか使う?
 
 こんなとこでしょうかね。しばらくはゆっくり考えてみたいです。
 いろいろ新しいことに挑戦してみたい。
 共同制作も、もう一回くらい挑戦してみたいなんて思います。
 
 
 --
 今日の一枚
 
 
 記念に描いたやつ。
 エレメンはほとんど絵を描いてないので、
 せっかく完成したことだしいろいろと描いていきたいなって思います。

拍手[3回]

エレメンティア・メンバーズ完成!!!


 エレメンティア・メンバーズ、完成しました。
 完成。
 完成・・・!?
 完成・・・・・!!!!!!!!!!!!!!!
 
 -------------------------------------------
 ダウンロードはこちら
 -------------------------------------------
 
 や、やったーーー!
 
 
 いくたの年月をこえて、
 途中別の作品手がけたり、
 忙しくて全然作れなかったりした困難を乗り越えて、
 ようやく形にすることができました。
 
 最初の頃は1ヶ月1章公開とか言ってましたよね
 cocotoriさん。
 ウグーーーッ
 いいのです、こうして、完成したのですから。
 
 
 --
 今日のお題:エレメンティア・メンバーズ紹介
 
 システム的にはそんなにひねりはないです。
 オーソドックスなRPG。お話をお楽しみください。
 
 特徴はこんな感じかな。
  
 ・プレイ時間は現在10~15時間程度。各章1時間。
 ・それなりに敵を倒してレベルアップしていれば、ボスには勝てる難易度。
  終盤のいくつかの敵はちょっと難しいかも。
 ・国同士の戦いがあったり、それに巻き込まれたりする展開が好きな方に。
  あんましVS魔物って世界設定ではないです。
  人と、人の戦いの物語。
 ・個性豊かな仲間たちや、味方だけでなく魅力的な敵陣営が登場。
  登場人物は40人を超えます。
 
 人々の依頼を解決して日銭を稼ぐ、依頼請負人の物語です。
 
 
 スクリーンショット
 
 
 会話ウィンドウはセリフっぽいものを使ってます。
 こういうの好きなんですよ~~!
 
 
 多くの人が入り乱れて戦うのがエレメンの醍醐味。
 戦乱の世を、生き抜いてください・・・!


 
 戦闘はオーソドックスなターン制。
 
 
 ふざけてるばかりではありませんよ。
 シリアスな、心揺さぶるシーンもご用意してございます。
 
 
 理不尽の塊のような存在もいます。
 戦わざるを得ないのか・・・!

 
 話が長いこともあって、敵の数も多いです。
 200種類くらい。印象に残る敵キャラ、いてくれたら嬉しいです。
 
 
 拍手へのお返事
 
 >Aさん
 早速の完成ねぎらい、ありがとうございます!
 嬉しい!そして、完成を待っていてくださった・・・!?
 う、うれしい・・・!
 以前より交流のある方でしょうか・・・?
 ちょっと心当たりがなくて申し訳ないのですが、
 そうであったとしても、そうでなかったとしても、
 完成を待っていてくださる方がいるというのは
 本当に嬉しくて、励みになります。
 基本的には一人の制作、ときには孤独に
 負けそうになることもありますけど、
 こういう声をいただけるが本当にありがたくて、
 もったいなくて。ああ続けててよかったなって思えます。

 これからも、わたしの作品が、
 あなたにとって楽しんでいただけるものである限り、
 cocotoriゲームをよろしくお願いします・・・!
 
 
 
 
 

拍手[3回]

エレメン12章:最終見直しとスタッフロール


 うおおおおおお!
 まずは進捗。
 
 
 終わった部分:
   
 ・敵キャラ
  ステータス完了。
  ドロップアイテムだけちょっと調整したほうがいいかも。

 ・宝箱
  完了。

 ・テストプレイ
  今、通しで確認してる最中。
  9章まで問題なくプレイできることを確認。
   
 
 これからの部分:

 
 ・スタッフロール
  今、仮の状態なので、もうちょいちゃんとした状態へ。
  完成形のイメージはあります。今はその材料あつめ。

 
 ・テストプレイ。残り3章。


 スタッフロールを除き、作る部分は全部完了しました。
 今はスタッフロールで使う素材を集める意味も兼ねて、
 最初から通しでテストプレイしています。
 
 もうちょい・・・!もうちょいで完成ですよ!
 次のブログ更新までに公開できたらいいなと思います。
 
 
 --
 今日のお題:戦闘バランスの雰囲気
 
 戦闘バランスのなんとなくの雰囲気ってありますよね。
 適当に殴っていれば勝てるのか。
 死力を尽くさないと勝てないのか。
 何ターンで倒せるのか。
 長いゲームになると、そのへんの調整が場所ごとに
 まちまちになったりするので、通しプレイして
 できるだけ感覚をあわせたいなと思います。
 
 どうしても製作期間が伸びると、
 前の感覚を忘れるのでよけいそうなりがちですよね・・・
 なんとなく、バランスを言葉で明文化できたらいいなと思っています。
 プレイヤーの苦労度、とかを。
 戦闘ターンx3 + 技sp使用量 x4 + ・・・とか。
 (この式は適当ですからね!)
 
 
 --
 今日の一枚
 
 
 最初から振り返りつつ、スクリーンショットを取りまくってます。
 200枚超えました。選別が大変だ!
 
 多くの人が入り乱れ戦うがエレメンの魅力の一つ。
 このシーンも、そういう姿を表せてたらなと思います。

拍手[1回]



忍者ブログ [PR]

graphics by アンの小箱 * designed by Anne